Этот метод описан в главе 8 книги «Психология анализа разведданных» (учебник для аналитиков ЦРУ, находящийся в открытом доступе). Не уверен, что автор книги является автором этого метода, но с методом я ознакомился благодаря ему. И конечно же понял, что, как и в других мыслительных методах, учет полной улитки (а не просто причины и следствия) делает этот метод только лучше.
Позволю себе привести собственный перевод фрагмента 8й главы:
Большинство аналитиков в своей работе выбирают тот ответ, который интуитивно считают правильным, а затем рассматривают доступную информацию с точки зрения того, подтверждает ли она этот ответ или нет. Если кажется, что доказательства подтверждают любимую гипотезу, то аналитики хлопают себя по плечу (“Вот видишь, я так и знал!”) и не ищут дальше. Если информация опровергает любимую гипотезу, то они либо отвергают эту информацию как вводящую в заблуждение, либо выдвигают другую гипотезу и повторяют ту же процедуру. Аналитики, занимающиеся принятием решений, называют это стратегией удовлетворительного выбора. Стратегия удовлетворительного выбора подразумевает выбор первого решения, которое кажется удовлетворительным, а не перебор всех возможных решений и последующего поиска среди них наилучшего. Может быть несколько решений, которые кажутся удовлетворительными, но есть только одно наилучшее решение. В Главе 4 обсуждались слабости этого подхода. Главная проблема заключается в том, что, если аналитики в основном сосредоточены на попытках подтвердить одну, как им кажется, вероятную гипотезу, их легко может ввести в заблуждение обилие доказательств, подтверждающих их точку зрения. Они упускают из виду, что большинство этих доказательств также согласуется с другими объяснениями или выводами, и что эти альтернативы не были опровергнуты.
Использование метода состоит из двух фаз:
- Генерация возможных гипотез (даже тех, что могут вначале показаться совершенно безумными),
- Соотнесение имеющихся аргументов (из источников верного познания) с этими гипотезами.
Учтите, что:
- Гипотезы не обязаны быть взаимоисключающими. Некоторые из них могут прекрасно уживаться с другими.
- Один и тот же аргумент может поддерживать одну гипотезу и ослаблять другую.
- Аргументы могут поддерживать или опровергать не только гипотезу но и другие аргументы, которые не являются фактами.
Гипотезы могут быть направлены в:
- Прошлое или настоящее (мы наблюдаем следствие и пытаемся понять его причины),
- Будущее (мы создаем причины и пытаемся понять их следствия).
Анализ конкурирующих гипотез, наряду с улиткой, может так же стать базовым элементом в прочих диаграммах. Например, в том же метод 5-Почему можно относиться к любой причине, как к гипотезе и задавать вопрос: «А могут ли быть еще какие-то причины этого следствия?», «А точно ли текущая причина является наиболее обоснованной в рамках доступных нам данных?».
Иногда чем отвечать на вопрос «Почему вы выбрали этот вариант?» куда более важным будет ответить на вопрос: «Какие ещё варианты вы рассматривали и почему их отвергли?».
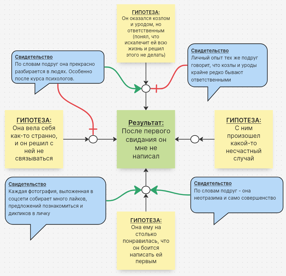
Пример: Он мне не перезвонил после свидания
Это шуточный пример по мотивам выступления Ольги Малащенко в «Женском стендапе».
Какие есть гипотезы:
- Он козел и урод, но ответственный. Понял, что искалечит ей всю жизнь и пожалел,
- С ним произошел какой-то несчастный случай,
- Она ему на столько понравилась, что он боится написать ей первым.
Вариант: «На свидании она вела себя как-то странно, и он решил с ней не связываться» отбросим как маловероятный. Ну это же стендап, там так можно.
Далее смотрим какие данные у нас есть:
- Она неотразима и само совершенство (это повышает вероятность гипотезы 3),
- Подруги говорят, что она прекрасно разбирается в людях (это тоже поддерживает гипотезу 3 и ослабляет гипотезу 4, которую мы и так отбросили как маловероятную),
- Личный опыт тех же подруг говорит, что козлы и уроды крайне редко бывают ответственными (что играет против гипотезы 1).
Таким образом, наиболее правдоподобной гипотезой из всех рассмотренных оказывается гипотеза 3. Можно было бы ее проверить, если просто позвонить ему и узнать, но, как говорят те же подруги (и некоторые из них даже учились на курсах по психологии, так что нет причин им не верить), нельзя мужчине звонить первой.
На диаграмме это выглядит примерно так:

Все. Стёб закончил.
Пример: Давайте будем детям задавать меньше домашних заданий
Рассмотрим пример анализа конкурирующих гипотез о будущем. Допустим, в одной из школ на педсовете возникла идея освободить учеников от домашних заданий. Не сложно себе представить, как в реальной ситуации буквально через 10 минут градус дискуссии возрастет, а еще через 10 минут начнутся оскорбления и переходы на личности.
Если бы в учительской в это время находился человек, кто смог бы модерировать дискуссию, то мы могли бы получить следующие результаты.
Гипотезы:
- Ученики лучше усваивают материал
- Ученики хуже усваивают материал
- Ученики теряют способность к самостоятельному планированию
- Ученики начинают больше любить предмет
- Дети будут менее уставшими
При этом некоторые из гипотез могут прекрасно сочетаться друг с другом. Скажем, гипотеза 1 исключает гипотезу 2, но при этом они практически никак не влияют на гипотезу 5.
Одна из причин, по которой спор может скатиться в неконструктивное русло – это то, что одни будут утверждать, что отмена домашних заданий – это хорошо (подразумевая, что дети будут менее уставшими), а другие учителя будут говорить, что это плохо (считая, что дети будут хуже успевать по предмету).
Мы понимаем, что исход может быть либо хорошим, либо плохим, и если не уточнять эти понятия, то учителя будут считать, что из них кто-то ошибается. Если конкретизировать, что один считает «хорошо», а другой «плохо», то мы увидим, что их конкретные позиции уже могут прекрасно сосуществовать вместе.
Смотрите диаграмму здесь: https://links.mnogosdelal.ru/snail/nohomework
Заодно увидите, как плохо простой линейный текст подходит для описания нетривиальных умозаключений. Изначально я начинал описывать эту диаграмму текстом, но получалось реально занудно…
